
史前时代又称远古时代,是从人类起源到国家建立前的历史。中国远古时代范围大致在200万年前到公元前21世纪。
在此时期,人类经历了直立人、早期智人、晚期智人三个进化阶段;社会组织形态也经历了原始群、母系氏族公社、父系氏族公社等不同历史阶段;因重要使用石器工具,故可分为旧、新石器时代。我国的远古时代历史具有时间跨度大、地域分布广、连续性强等特点。
下面我们将通过表格的形式来梳旧石器时代和新石器时代的主要人类。
首先是旧石器时代,旧石器时代是指考古学分期中远古人类制造和使用打制石器的时代。旧石器时代距今300万年到1万年,一般分早、中、晚三期,与人类发展过程中的直立人、早期智人、晚期智人三个阶段基本对应。
该阶段人类主要居住于洞穴,他们利用简陋的打制石器从事原始采集、狼猎业,并学会了用火,在经历漫长的原始群阶段后建立了原始公社或氏族公社。目前我国发现的旧石器时代文化遗存主要有以北京人为代表的直立人,以许家窑人、大荔人为代表的早期智人,以山顶洞人为代表的晚期智人。




新石器时代是指远古人类制造和使用模组石器的时代。
传统观点将磨制石器、制陶术、农业、畜牧业作为新石器时代的开端标志和四个基本要素。新石器时代距今1万到4000年,分早、中、晚三期。
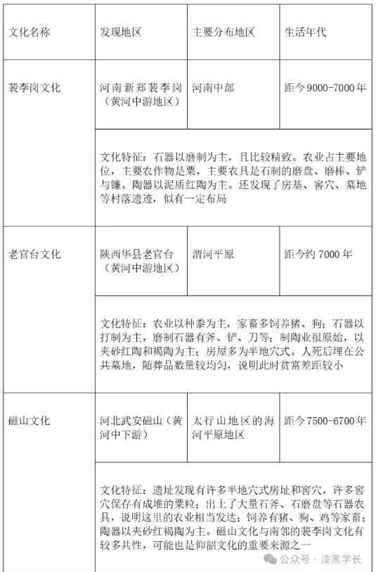
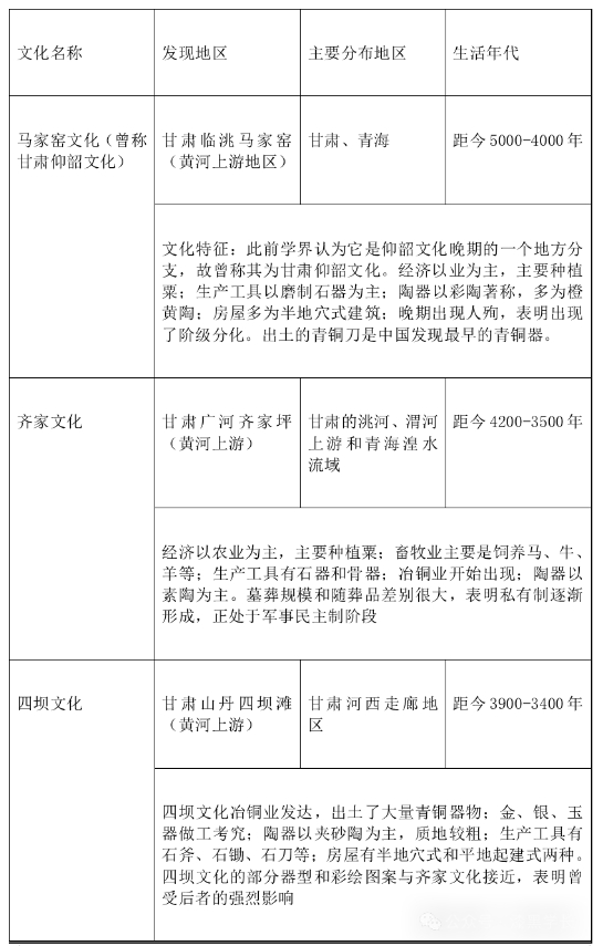
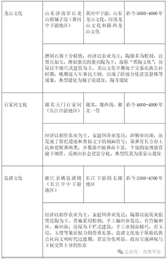
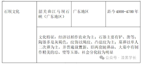
目前我国发现的新石器时代早期文化遗存主要以裴李岗文化为代表,中期以仰韶文化为代表,晚期以龙山文化为代表。该阶段人类从事农、牧业,形成了南稻北粟的农作物分布格局;南北方出现了干栏式、半地穴式建筑;经历了母系氏族公社、父系氏族公社等社会形态。

1.新石器时代早期


2.新石器时代中期


3.新石器时代晚期



世界朱氏网编辑部
2025年1月9日14:37:26











