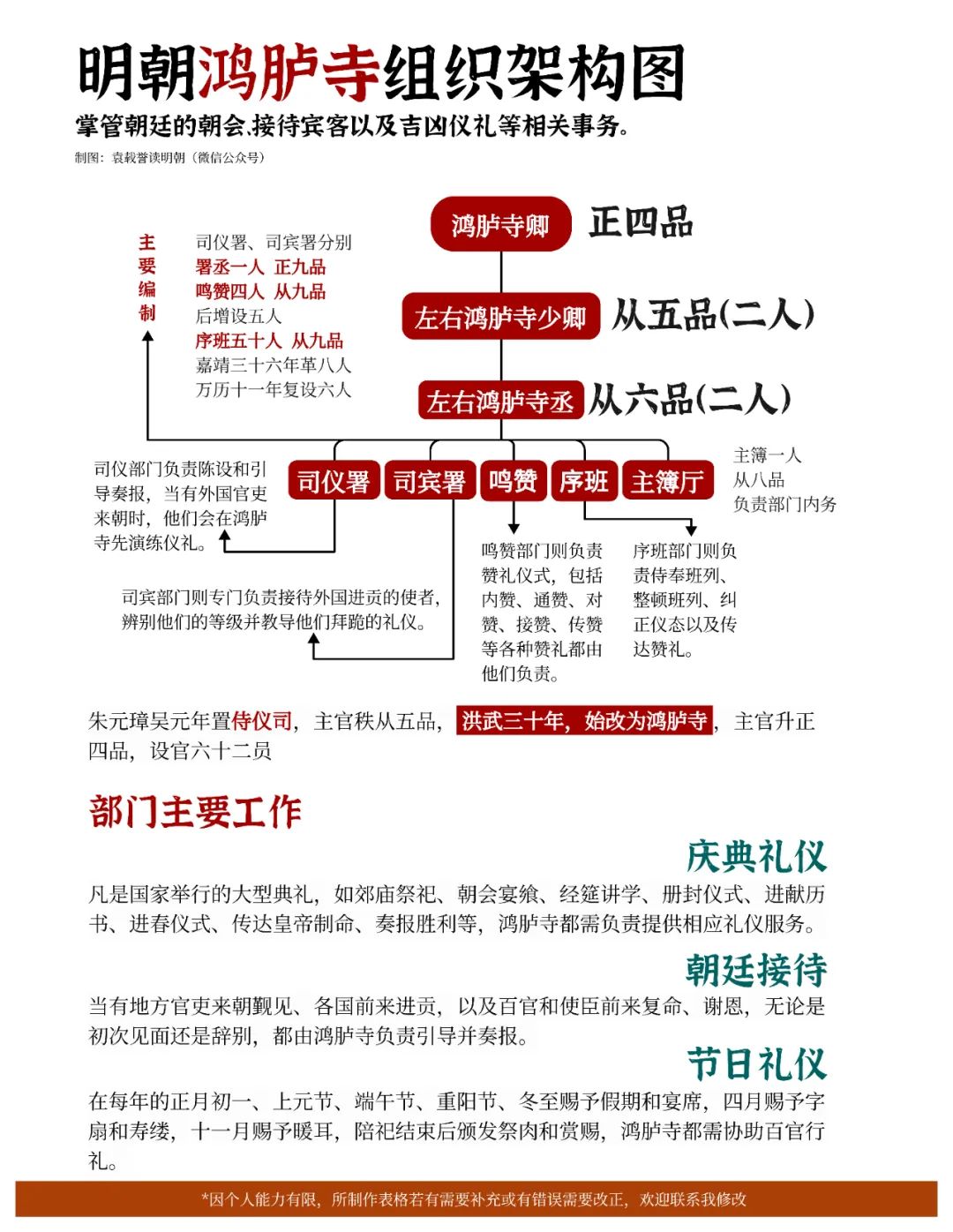
明朝时期,鸿胪寺负责掌管朝廷的朝会、接待宾客以及吉凶仪礼等相关事务。该机构于朱元璋吴元年时设立为侍仪司,其主官品秩初定为从五品。至洪武三十年,侍仪司改称为鸿胪寺,主官品秩提升至正四品,并设官员六十二员。
图片点击可放大

明朝光禄寺组织架构图
鸿胪寺的主官配置为:鸿胪寺卿一人,品秩为正四品,负责全面掌管寺务。其下属包括左、右少卿各一人,品秩为从五品,以及左、右寺丞各一人,品秩为从六品,他们协助鸿胪寺卿处理寺内事务。
鸿胪寺下设多个机构,其中主簿厅负责部门内务,设主簿一人,品秩为从八品。此外,还有司仪、司宾二署,各署设署丞一人,品秩为正九品。
司仪部门主要负责陈设和引导奏报,当有外国官吏来朝时,他们会在鸿胪寺先演练仪礼,以确保朝会顺利进行。
司宾部门则专门负责接待外国进贡的使者,辨别他们的等级,并教导他们拜跪的礼仪,以展现朝廷的威严和礼仪之邦的形象。
鸣赞部门也是鸿胪寺的重要组成部分,初设鸣赞四人,品秩为从九品,后来增设至五人。
他们负责赞礼仪式,包括内赞、通赞、对赞、接赞、传赞等各种赞礼,确保朝廷仪式的庄严和有序。
序班部门则负责侍奉班列、整顿班列、纠正仪态以及传达赞礼,设序班五十人,品秩为从九品。嘉靖三十六年裁撤八人,万历十一年又复设六人。
鸿胪寺的工作主要可以分为三大块:庆典礼仪、朝廷接待和节日礼仪。
说到庆典礼仪,就是国家有啥大典礼,比如祭祀、宴会、讲学、册封啥的,鸿胪寺都得负责提供礼仪服务,让庆典顺利进行。
朝廷接待呢,就是当有地方官吏来见皇帝、外国来进贡,或者百官和使臣来复命、谢恩的时候,鸿胪寺得负责引导他们,并奏报给皇帝,展现出朝廷的威严和礼仪。
至于节日礼仪,就是每年的一些重要节日,比如正月初一、上元节、端午节啥的,鸿胪寺得协助百官行礼,比如赐予假期、宴席、祭肉和赏赐等,让节日庆典更加庄重有序。











