家乘谱牒

图文热点

朱公迁生平事迹研究资料汇编——朱国华与朱行政对话

来源:管理员| 上传者: 世界朱氏网| 2024/08/28 10:49:16 浏览量:801

朱国华与朱行政对话

国华尊长:上午好!谢谢早上又转发资料共大家分享!

接着昨天话题

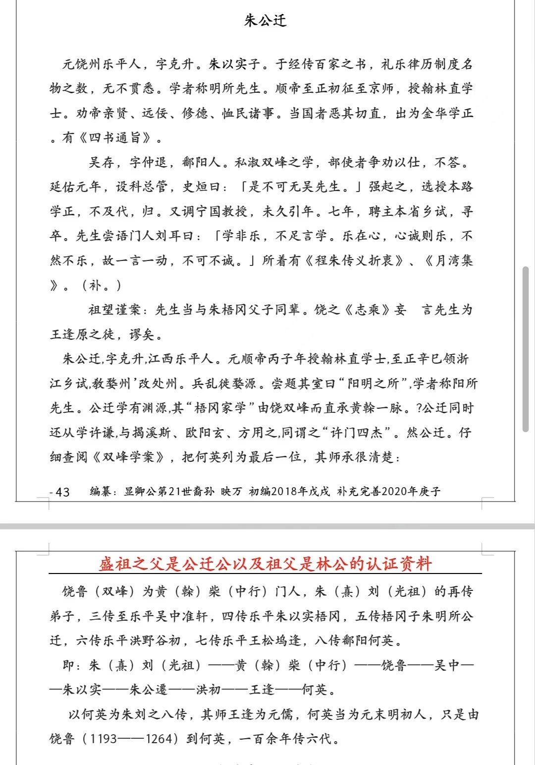
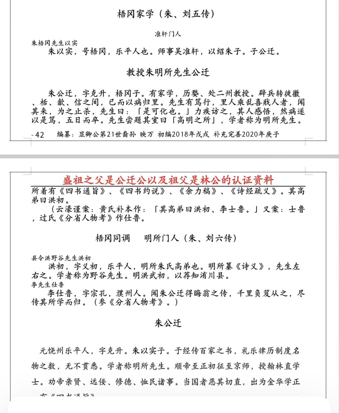
相关朱公迁的生平世考记载有多种版本,内容大同小异。我们房族谱也有记载,现将少数资料转发给您,请您考证。

有几个疑惑请教您?

一、您昨晚上说:“如果朱公迁是朱熹的直系后裔,《双峰学案》不可能不写出来。”

是否允许我理解为:朱熹生子三塾、埜、在。三大房后裔嫡系没有朱公迁,朱熹不是朱公迁嫡祖?

二、二十三世朱公迁生子一:经。二十四世经生子二:勝、敬。

公迁之父名讳梧冈,请问梧冈之父之祖父之曾祖父名讳叫什么?

三、您提供资料记载:公迁生于至元丙戌,卒于至正丁酉。娶王氏,生子一:经,经生子二:勝、敬。

我提供资料记载:公迁卒于至顺二年十二月十日,享年六十有九,与妻合葬于至元三年十二月某日,墓以居西自卜也。娶董氏,生子男四人:长公进、次公远、三公迪、次即公迁。女一,适汪起龙。孙七人女二人。

请问两种记载正确是呢?

记载朱公迁之妣有吴氏、姚氏、汪氏、李氏等。

四、您提供资料记载:朱学士公迁墓在永丰乡店上胡坞。

而江苏盐城庙塆朱氏族谱记载始迁祖公迁墓地,请见截图“墓志”。

请问那种记载正确?

有记载葬新安石头墩,还有记载葬乐平黄泥塘虎头山等地。

五、您提供资料显示,朱公迁是至正辛已(1341)年领浙江乡试。

而我收集资料显示:朱公迁于元顺帝丙子(1336)年授翰林直学士。1341乡试。

封建社会仕途科举考试,乡试应该是最低级。朱公迁于1336年授翰林直学士(有记载是皇帝亲命),已是朝廷官员了。为什么相隔五年1341年又要重新乡试?是本末倒置或者是记载错误?

以上,是我个人认为,与您共同探讨,别无它意,谢谢!

(朱行政)

1.jpg2.jpg

3.jpg


5.jpg

6.jpg

7.jpg

8.jpg

9.jpg

10.jpg

11.jpg

12.jpg

13.jpg

14.jpg

15.jpg

16.jpg

17.jpg

18.png

乐平朱君墓志铭

至正元年秋,予与建德稚官李君粲同较文乡阁。南士预荐者二十有八,朱公仙(迁,原文刻错)其一也!於是,公仙之父殁已十有一年,葬亦五年矣,又六年而公迁用特恩为吾婺学正。奉李君所为状来*铭,谊不得辞。君讳以实,字实传,饶之乐平人。始居万全乡之石潭,三徙而居永丰乡之文*。族日以大,至君爱金山乡硕(顾、愿)德里山水之胜,又徙居焉。其先有仕南者曰兵部尚书钧,谱牒散亡逸,其世次大父曰国章,生於宋季,晦德弗仁。父曰君美,博学有文而多材能。李公庭从提点江东刑狱,奉书联独迎,致之将授以官,力辞弗就。君生十岁,日记数千言,十二能属文,十四而宋亡。遂绝意於仕进。至元间,有大浮屠领其教门事贵势薰灼,或谓往拜其座下,一官可得。君曰李公庭芝南朝正人。吾父尚不肯出,其门下浮屠何为者耶?吾胜不可屈也。郡守周侯天骥以书推荐于当路,君掉臂弗愿。周侯*谢焉。

2024-8-28 


  

  • 最新评论
    查看全部评论