家乘谱牒

图文热点

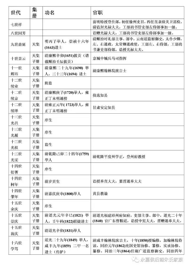
朱氏世系之 孝友堂家谱

朱氏世系  ?6?1 孝友堂家谱   第一世     仁轨  字 德容 操公长子大唐敕封太子洗(xian)马谥   孝友先生   第二世     景    仁轨长子  右卫率府兵曹参  第三世     守环  景次子金吾大将军   第四世     子转  环次子 沂州参军  第五世     重音   转长子  第六世     伸    音长子  第七世     播时  伸次子  第八世     冽    播时  三子  第九世     训    冽长子  第十世     谵    训长子  第十一世   颂    谵长子  河南主簿  第十二世   冕    颂长子  第十三世   庆    冕长子  徐州户曹参军  第十四世   景丰    庆长子  洛阳别驾  第十五世   济    景长子  第十六世   修道  济子  进士  第十七世   邦英  修道子  虞城令  第十八世   希胜  邦英子  南安令  第十九世   献    希胜子  进士  第二十世   光裔  献长子  洛阳令  第二十一世 杨祖  裔子  赠少保  第二十二世 黼    祖子  翰林院学士  第二十三世 长儒  黼子  进士  第二十四世 浚    儒次子  第二十五世 林    浚长子  第二十六世 凉    林公子  任漳州卫指挥敕命  第二十七世 士荣  第二十八世 仁    荣长子  第二十九世 辇 轮 輀           第三十世   洪    輀长子  第三十一世 光裕 光化 光颖    第三十二世 积余 积書 积功 第三十三世 自新 自仁 自精 第三十四世 贤佐 之英 贤尚 第三十五世 儒秀 如龙 应龙 儒宾 第三十六世 运泰 抡贵 抡荣 抡相 第三十七世 玉   紫成 大永 永祥  珺 第三十八世 培初 正色 朋远 朋義  秉原 第三十九世 鉽   凤时 佩文 佩诗 佩芹 佩璋 淑身 第四十世   沺   朱正 公正 玉政 尊山 重山 大诚 第二十八世 礼    荣长子  第二十九世 辙    礼次子 弘治元年恩贡任景州训导 受诰命二道 配郑章氏  第三十世   玳    辙三子 岁贡任四川保宁教授 受诰命二道  第三十一世 藩    玳长子  例监  第三十二世 恒性  配张氏  第三十三世 懋修  性长子 配程氏  第三十四世 璨    修长子  字扶胜 配徐氏   第三十五世 儒重  璨四子  第三十六世 伦翰  重三子  字西圆配宋氏  第三十七世 澧    伦翰子  配吴氏  第三十八世 稳    澧长子  第三十九世 方圆  稳长子  第四十世  振清   圆长子  配梁氏    以下辈分为;  安行乐自再  作善培心田  守道绍先哲  显宗富贵绵  (另;“安”为第四十五世)

2019-11-26