东营市域与朱字有关的村庄大约11处。有明确的始迁祖的村庄截图如下。


1.东营市广饶县丁庄街道朱嘴村,有明朝隆庆二年(1568),朱字固由本县起来立村。属于本县迁移。

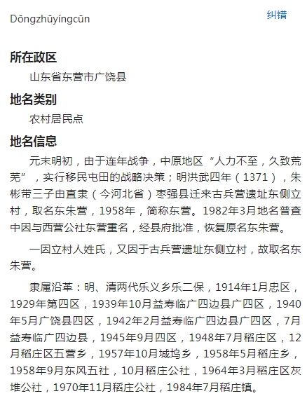
2.广饶县稻庄镇西朱营村朱氏,是洪武二年(1369)由始迁祖朱大贤从山地洪洞县迁来。

3.东营市东营区朱家,由朱延明、朱延清。朱延龙兄弟三人、在明洪武二年,迁来。




(编辑部)
世界朱氏网编辑部
2024年6月11日
朱氏历史
东营市域朱庄
来源:管理员| 上传者: 世界朱氏网| 2024/06/11 14:36:13 浏览量:1112
东营市域与朱字有关的村庄大约11处。有明确的始迁祖的村庄截图如下。


1.东营市广饶县丁庄街道朱嘴村,有明朝隆庆二年(1568),朱字固由本县起来立村。属于本县迁移。

2.广饶县稻庄镇西朱营村朱氏,是洪武二年(1369)由始迁祖朱大贤从山地洪洞县迁来。

3.东营市东营区朱家,由朱延明、朱延清。朱延龙兄弟三人、在明洪武二年,迁来。




(编辑部)
世界朱氏网编辑部
2024年6月11日