宗族文化
典章制度>
朱氏堂号>
朱氏精神>
家风习俗>
朱守伟:临沂明珠电动车有限公司(商会企业)
朱坤福:山东朱氏药业集团有限公司
山东朱氏药业集团有限公司是一家集医疗器械、膏贴代加工、足贴代加工、退热贴代加工、蒸汽眼罩贴牌生产、生物诊断试剂、高分子材料研发、医疗器械企业培训于一体的企业集团。
是一家正在蓬勃发展的新能源企业,公司设备精良,技术人才荟萃,创新能力强,产品质量上乘,智能化程度高,售后服务有保障,配套设施齐全。产品涉及批发市场,美食街,景区售货,餐饮,冷饮,奶茶,冰淇淋,超市,水吧,美容,服装店车,移动手机贴膜,移动修理,蒸汽洗车,茶座,汽车公寓,移动办公,值班岗亭等多个行业领域!
朱元交:济南朱氏教育信息咨询有限公司
济南朱氏教育信息咨询有限公司 注册地址在山东省济南市历城区二环东路2277号金桥国际大厦A座1-2307,总经理朱元交宗亲联系。如有机会请联系。
朱亚非:山东师范大学教授,博士生导师,本站顾问
朱亚非,男,1955年出生于山东潍坊市,中学毕业后在安徽农村下乡插队,1978年考入山东大学历史系,1985年山东大学中外关系史研究生毕业后到山东师大任教。中共党员。现为山东师范大学历史文化学院教授、博士生导师,山东师范大学教学与科研咨询,山东师范大学山东地方史研究所所长,山东省社会科学重点研究基地——山东地方史研究基地首席专家。曾任历史文化学院院长,中国史硕士点一级学科负责人。
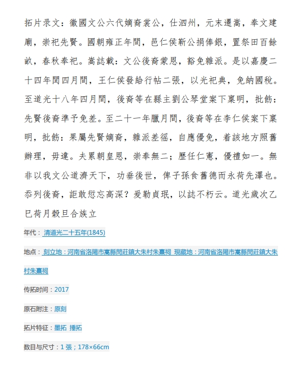
朱子后裔免差徭役碑记
来源:管理员| 上传者: 世界朱氏网| 2024/08/23 11:23:15 浏览量:1536
上一篇:明代鲁王府简介
下一篇:朱诗慧ll予乐湾的理学渊源