原创 朱华昌

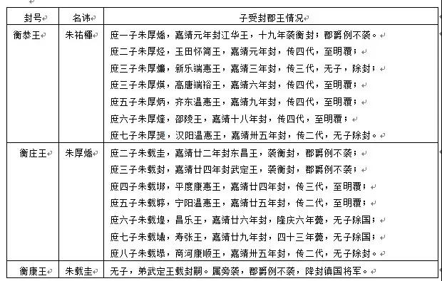
朱祐楎,宪宗朱见深庶第七子,孝宗朱祐樘异母弟。益端王朱祐槟同母弟,汝安王朱祐梈同母兄,生母庄懿德妃张氏。成化十五年(1479年)十月生,二十三年(1487年)七月封衡王,与岐、益、雍三王同日封。弘治十二年(1499年)三月就藩青州府(今山东青州市)。嘉靖十七年(1538年)八月七日以疾薨,葬于青州南三十里处三阳山之原(今青州市王坟镇王坟村北),谥曰恭,为衡恭王。在位五十二年,藩屏四十载,享年六十一岁。
成化二十三年七月十一日,其父宪宗皇帝敕《册衡王制》曰:“朕惟自古圣帝明王,享国长久,歴世治安,岂有他哉?盖封建诸子所以维宗社无疆之。庆植邦家,不拔之基,理固然也。朕恭嗣。祖宗之丕图远鉴,帝王之令典,眷念盘维之重,寔资茅土之封咨。尔第五子祐楎,岐嶷恭庄、粹清聦哲,宜锡分茅之宠以昭立爱之亲。兹特封尔为衡王,世守爵土,永树亲藩。于戏!亲之欲贵,爱之欲富。朕惟父子之主,恩禄不期,侈位不期。骄尔尚恭俭之,惟德志母或耽于逸乐,学有缉熙于光明,庶永终誉,克绥遐福。朕命惟允尔,惟钦哉!”
衡王祐楎,号乐善子。礼贤下士,乐善好施,与名人雅士多有交往。名士雪蓑与王神交,为常客。“海岱七子”①诗交王尤甚。杨应奎,字文焕,号渑谷,益都东关回族人。正德六年进士,历仁和知县、临洮知府等。有贤迹,擢吏部员外郎。嘉靖中,奸人诬诟归里,与冯裕等七人结“海岱诗社”日事吟咏。奎能吟且善书,王爱其才,特遣侍医赵柳南往请之,奎信笔“自知性僻难为客”搁笔入内,久不出。赵侍持字归,王爱不释手,挥毫对“且喜身闲不属人”,使赵侍复去。奎视之,正合心意,遂整衣冠赴见王,待以上宾。王请奎再献艺,奎书“春风大雅能容物”。王微笑对曰“秋水文章不染尘”,自此成挚友。王薨,奎灵前致哀,泣曰:“君赴阴曹常寞寞,吾于凡间亦寂寂。何日携手同登台,共闻墨香赋新诗。”此已传为千古佳话也。
王好读书,精于书法,喜吟诗词,亦善绘画。王之书法,丹青千件,各臻妙品。楷书《陋室铭》②等,海内书家,睹以为荣。现青州驼山昊天宫内珍存之《昊天宫碑》,其额即为王真迹。
王有诗词数卷,名《岁寒斋稿》。清廷查抄衡王府时被毁,现仅存其卷名与简介。记之,王爱青州,极赞之美。一日登临望春楼,举目远眺,抒怀畅吟曰:“远望三山叠苍翠,近闻二水流潺潺,范公亭內听遗训,昊天宫中悟道禅”,其一也。
王精音律,尤善制琴。时皇明宗室中人爱好制琴者多矣,而尤以宁、衡、益、潞为最,其作史称“四王琴”。《琴学丛书》曰:“宁、衡、益、潞四王皆能琴,潞琴最多,益次之,宁、衡最少。“衡王琴”传世甚稀,现知衡王琴有:清末民初杨时百旧藏“宣和式太古遗音”、涂东辰旧藏“师旷式无名琴”、郑颖孙旧藏“伏羲式龙吟秋水”等寥寥几张。其中伏羲式墨漆古琴,龙池内有行书“嘉靖己卯岁孟夏,皇明衡国藩翁制”。皇明衡国藩翁者,衡恭王讳祐楎也。
王嗜地理研究,夙有藩王堪舆家誉称。唐杨叔茂著《地理妙诀》十册之明代抄本,疑为王之作。内有朱批、钤印“衡王图书”,以为证。
王薨逝,世宗嘉靖十八年十二月敕《册谥恭王制》以表其贤曰:“朕惟先王之典,生有爵者没必有谥。爵以贵其身,谥以长其行,此古今不易之常道也。叔父衡王睿名,乐善好礼,早著贤誉。宜福寿之兼备,以光重于藩邦。乃疾疢遽婴,药石弗效,倐闻长逝,痛何可言。眷念亲贤宜申册命,兹特谥曰恭,灵爽不昧,庶克歆承!”
嘉靖《青州府志》卷十二中有《藩贤衡恭王传》篇曰:“王讳祐楎,宪宗纯皇帝第五子,母庄懿德妃张氏,生于成化十五年己亥。二十三年封衡王。弘治十二年之国青州,嘉靖十七年八月薨。敕葬临朐西三阳山之原,赐谥曰恭。王兄弟十有一人,长孝宗,次睿宗,三岐王,四益王,五即王也,六雍王,七寿王,八汝王,九荆王,十荣王,十一申王。列圣以来,未有如王兄弟之盛者。王天姿明颖,神彩庄重,每朔望,先谒宗庙,而后视朝。进表笺,临殿用宝,拱立移时,具冕服,北面端拜,俨睹天颜,为诸王之范。春秋祭享,率以三鼓从事,越四十年如一日。享宾躬为酬献,诸王子以次称觞,仍命官属屡伸劝侑,毕,送至露台,及阶,宾退,乃还。暇居斋宫,手不释卷,他无玩好。尤精书法,四体皆工,而楷书、行草为最。大书结构有体,诗章足垂世教者,书数千纸,一睹笔法,具见王心。旁及丹青,各臻妙品,积古今书籍千卷一柜者,凡百有奇。著诗文若干卷,题曰《岁寒斋稿》。先是,孝宗与王尤厚,敕齐藩所遗土田悉属之,王虑扰于民,力辞不受。上嘉允,特赐祖训一、誓剑一。就封以来,未尝诘责于有司,事或相涉,则曰:吾左右过也。人益愧服。辟书堂,淑诸王子授经讲诵,务令晓解。一时诸王贤声籍籍。官校子弟,复建育秀馆教之,多入庠校者。青故多饥,王来,雨时若,岁比丰稔。及薨,村氓野老,每集数十人,具香楮,望灵哭吊,尽哀乃去。王以礼为国,上信下怀,册谥以恭,美矣。迄今宗室多礼让之风云。”
衡恭王圹志曰:“王讳祐楎,宪宗皇帝第五子,母莊懿德妃张氏。王生于成化十五年闰十月二十五日,二十三年七月十一日册封为衡王,弘治十二年三月十七日之国山东青州府,嘉靖十七年八月初七日以疾薨。享年六十有一。妃沈氏生女一,封宛平郡主。次妃马氏生子一,封世子,女二,封永成郡主、清宛郡主。诸氏生子三,封玉田王、高唐王、齐东王,女二,封寿光郡主、章丘郡主。侯氏生子一,封新乐王。郭氏生女一,封房山郡主。故孙氏生女一,封新安郡主。故宗氏生子一,幼未封。戴氏生子一女一,俱幼未封。孙十五,俱幼。上闻讣,哀悼,辍视朝三日,遣官谕祭,谥曰恭。命有司治丧葬如礼。昭圣恭安康惠慈寿皇太后遣祭,文武官各致祭焉。以嘉靖十八年八月十八日葬于三阳山之原。呜呼!帝室之亲封,荣封大国,令誉远播,藩屏有光,贵富兼隆,寿祉咸备。兹以令终,複何憾焉。爰述其槩,纳诸幽圹,用垂不朽云。”
恭王薨,子庄王厚燆嗣。尝辞禄五千石以赡宗室,宗人德之。隆庆六年薨,子康王载圭嗣。万历七年薨,无子,弟安王载封嗣。十四年薨,子定王翊镬嗣。二十年薨,子宪王常㵂嗣。天启七年薨,子镇国将军由棷袭。崇祯十七年,末代衡王由棷降清,清廷准续衡王位。顺治三年,即查抄衡王府并废衡王为庶人。康熙六年(1667年),由棷与世子京师遇害,王府遂被二次查抄,后焚之。衡藩亡。
大明衡王世表:

明末清初,青郡名仕安致远③对衡府多有记述:“青郡衡藩故宫,最为壮丽。予初应童子试时,年始十有一岁,见有宫监数人守门,予略为窥探而已”。“继甲申以后,衡王已被逮北上。予偕都人士历游其中,其政殿七级,王座尚有朱髹金龙椅在其上。西甬道旁,紫薇成行,垂露摇风,红紫映日。拱北亭外,名花周匝。望春楼下,清沼回环。楚王章华之盛,梁苑平台之游,拟斯巨丽,未为远过”。“不数年间,奉符拆毁,铲夷盖造兵房,仅占一隅,余则瓦砾成堆,禾黍苍然。回首繁华,已成昔梦。奇花怪石,尽归侯门,画栋朱梁,半归禅刹。子江山南之赋,少陵玉华之歌,无以写其悲凉矣!”现门前石坊犹存。
肇藩亲王朱祐楎有七子:庶一子厚燆,封江华王袭衡封;次子厚烃,封玉田王;三子厚燫,封新乐王;四子厚煐,封高唐王;五子厚炳,封齐东王;六子厚煃,封邵陵王;七子厚(上福下火),封汉阳王。
衡庄王朱厚燆有八子:一子封世子,早卒,佚名。二子载圭封东昌王袭衡封无子、三子载封封武定王袭衡封、四子载垹封平度王、五子载垿封宁阳王、六子载堭封昌乐王、七子载䵺封寿张王、八子载塨封商河王。
东昌王载圭袭衡封,薨,谥康,无子。其弟载封以武定王袭衡封。属旁袭,按世宗嘉靖四十四年《宗藩条例》与神宗万历十五年《大明会典》规范郡王封袭,限制旁袭推恩新规,郡爵例不封。自此,衡藩不再有始封郡王者,亲王由直系或旁系将军、中尉嗣袭之。
衡藩在青州传六世七王。请郡封凡江华、玉田、新乐、高唐、齐东、邵陵、汉阳、东昌、武定、平度、宁阳、昌乐、寿张、商河等十四国。
大明衡藩赐封郡王一览表:

其中,江华、东昌、武定三郡国袭衡封,郡爵例不袭。昌乐、寿张初封即无嗣,国除。其它九支郡国小宗有后人传至明覆,并应当有后裔传承至今。
武定王袭衡封后,依制郡爵不再封。因之,安王载封、定王翊镬、宪王常㵂、衡王由棷,皆为子中一人袭衡封,其余封将军。
据玉田王族谱载:该支“系衡恭王之第二子,名厚烃,封玉田王,藩临淄。祖碑记载护茔田东至淄河,西至乌河,南至牛山,北至北集(又名小张王庄)。三世祖载塭始至西古城,在齐国故城北门里立庄,名朱家庄,在庄西立茔。四世祖翊钲于万历年间迁至邵家圈(又名蔡家桥),初在庄西立茔,越三世至八世祖敬始,在庄北立茔。”玉田怀简王厚烃,嘉靖元年封,郡藩临淄,古齐国都城也。有赐田千亩,为衡藩郡封中唯一享封土者,其郡王府现为市级文物保护单位。
大明衡藩玉田王世系表:

新乐王载壐,衡恭王孙也,号诚轩,喜文学,善书法,博雅善文辞。索诸藩所纂述,得数十种,梓而行之。又撰《洪武圣政颂》、《皇明政要》诸书。建博文书院,刊行《文心雕龙》等。及所撰《楼居稿》、《田居稿》、《神览沧溟》、《梦玩仙阁》等,亦多可传者。
大明衡藩新乐王世系表:

高唐王厚煐、齐东王厚炳,皆以博学笃行闻。嘉靖中,赐敕奖谕者再。厚煐号岱翁,工隶篆,著《事亲述见》十二卷、《一弦琴谱》、《瑟谱》等书。妃李氏,东城兵马副指挥李锡女。商河王载塨亦善篆书,著有《松庵集》等。汉阳王厚(上福下火),妃傅氏,益都东城兵马副指挥傅鹤女。
大明衡藩高唐王世系表:

大明衡藩齐东王世系表:

山东古有“海岱唯青州”之说。古代青州为京畿重地,战略位置十分重要。衡藩为明中叶在青州府封建之重要亲藩,屏帝室一百五十年,先后赐封郡王与数量众多之各级将军、中尉及郡主与仪宾等,形成了一个庞大的家族体系。在明末历史上,值得一提的“青州保卫战”④,是衡崇祯十五年(1642年)冬至次年春,八旗军毁界岭口边墙而入,绕过北京,经河北劫掠山东,围攻青州城,在“青州保卫战”中衡藩砥柱中流。在国家非常时刻,衡王由棷挺身而出,作为战场最高指挥者亲临城头督战,动员将士,抵御敌兵。史籍曰:“逆虏大众攻青,官兵奋勇堵杀,仰仗宪威,力保藩封。衡藩亲临城头,前后斩获功级将士,逐名给赏花红,大张鼓乐,劝勇惩怯,众皆踊跃,人人有杀贼之志。藩王念切维城,多方鼓励,与世子暨臣督率道府厅县,宿城防御;会移督镇将领,城下列营,各分信堵防云云。”在这次战斗中,明军指挥黄垣战死,守备李士元有勇有谋,身先士卒“投放名曰万人敌之火器,响如轰雷,烧坏清军云梯,而城池岿然不动。”清军攻城不克,悻悻撤围,拔营而去,最终保住了城池。这也是明末对清军作战少有的一次胜利。
崇祯十七年明覆,衡王由棷初欲南走。青州府城百姓恳留,王怜百姓多苦,以“降清”为名滞留青州,韬光养晦,以求待机而起。不料于隆武二年被废,康熙六年与世子被清廷骗至北京,遭先拘后杀。随后清廷诏山东巡抚方大猷查抄衡王府并“搜查衡藩诸郡王送京,以免成为反清民军号召之对象”,清兵获高唐王常泽、齐东王常泛、玉田王常洦等人。清廷青州知府张大任虽婉言温语再四抚慰,各王疑惧殊深。“玉田破碗刎颈、齐东数日不食,而玉田、齐东二妃相继自缢”⑤。清朝官员清查各郡王之田产,发现宁阳王翊鏉与子常泓已潜逃出城,随后清廷多方骊缉,杳无踪迹。
大明衡藩宁阳王世系表:

衡藩被查抄,亲王与住王府内直系亲属、驻府城内诸郡王几乎被屠戮殆尽。其余家役人等,清廷装入布袋中出卖,衡王府卖人之说流传至今。有戏剧《双换》为证。所演一青年买到一袋,启视之乃一老妪。一老翁买到一袋,启后为少女。后来两厢情愿,互换而成喜剧。但一部分郡王旁支之将军、中尉及其族人仍然通过异地隐居等方式保存了下来。
今天的山东省潍坊市代管县级省辖市青州,是衡藩的发祥地。从目前已知的衡藩诸郡王后裔分布情况看,由于史有查抄故,目前在青州市区内居住者仍然不多,主要聚居在以青州市为中心的潍坊、淄博、青岛、烟台、日照、临沂、滨州等市之若干区县(市)乡镇村内,并以地级潍坊市内为最多。亦有少量远徙上海、广东、东三省等外省、市者。据《衡王府家族事务管理联合会》初步统计,目前衡王府后裔族人之人口数量大致两万余。目前仍在继续寻访、统计中。
同时勘得改姓者。在王府被查抄时,有洪姓王妃带亲生之衡王六岁女儿与四岁儿子,乔妆改扮混入人群中逃脱,躲进青州城东南方向深山之中,改朱姓为霰,住进山洞、乞讨度日、风餐露宿数年。后辗转定居于今青州市弥河镇壮汉庙村,目前该村霰氏人口已有百余人。
另有某郡王兄弟二人,携眷属逃出青州城,入西南方向群山之中一路西行,傍晚至青州府颜神镇(现淄博市博山区域城镇)⑥境内,观此地群山环抱,溪水流潺,安祥静谧,乃落业兴家之所,遂改姓为昃并定居下来。对此,民国时期昃氏族中宏儒昃庆增亦有记述曰:“据世代相传,先祖家遭不测之祸,兄弟二人率家口数辈逃难至颜神镇之西鄙,时太阳偏西,故取《易经丰卦》之‘日中则昃’义,以昃为姓,遂在太平山九龙峪前定居,此即昃家庄也。”其先祖告诫子孙要“读书、习武、务农、经商以养家糊口,忠厚敦睦,以树家声,勿考取功名,更不许做官。”而现存之昃姓家族地契、文书、宅院看,清时确是务农经商,外埠有商号,庄里置学堂,家族甚殷实,却无人出而为官。现在昃家庄之昃姓人口已达数百人矣。
又据玉田王家谱载,清廷二次查抄衡王府时“其后裔从四门逃出,以东西南北为姓。亦有说出东门者姓刘,未详待考。”现在潍坊之奎文、安丘等区县(市)已访到南姓族人,在潍坊诸城市亦访到东姓族人,其谱载皆为衡府后人,此证。
在今日之山东省临沂市临沭县玉山镇坊后村,访到刘姓族人。本籍青州衡王府新乐王之后裔也。查抄衡王府时,自东门逃出后,至此落业。现以种茶、采茶为业,有茶业合作社。其家谱咸备,尊长专藏,辟室存之,视为至宝。族人每阅之,必为腊月三十下晌,素衣免冠净手,肃立而视。尊祖敬宗之不怠矣。
大明衡藩新乐王世系表:

余勘,衡王府后人改姓、易名或以族谱序言、文字说明等方式故意遮掩模糊其血统、出身者,远不仅以上言及者。
淄博市临淄区齐都镇付家村中朱姓族人,其清修族谱序言其祖为明太祖朱元璋兄子。而其村之西千米外有永顺村,该村原山东大学考古系毕业生、考古界知名老专家、现任齐文化博物院考古研究所所长朱玉德介绍说:“付家村朱姓老祖坟园在我们永顺村东边,曾记得年轻时看到该坟园中尚存有一石碑,碑主人名字用的是燕王朱棣字派。”康熙六下江南五谒孝陵,每谒必行三拜九叩之礼。先祖既为明太祖之兄子,清廷岂弗爱屋及乌耶?可谓用心良苦。此支朱姓族人,实为衡王府后裔。现有族人逾八百。
淄博市临淄区凤凰镇柴家村中王姓族人,其族谱略计有“自衡王府出,始姓王,不归。”现族人千五百。
淄博市临淄区齐都镇东石桥村中刘姓族人,改革开放后富裕起来,有人挑头续修族谱,而上溯六代茫然不知祖也。众人合计,寻到数十里外刘姓望族长老,溯之,续毕。经年,有族人拆毁翻新老房子,忽得清代老族谱,言籍为衡王府,出逃,改姓刘。族人又叽喳不已,茫然不知所从矣。此支刘姓族人现在丁口逾千。
山东省安丘市凌河镇朱家埠村朱姓族人,其先祖故事自古以来代代相传至今,大致情节如下:
安丘西乡姜家庄有姜姓人家一户,姜老头早逝,遂遗一老一少母女二人相依为命。某夜,姜老太忽做奇梦,所见一小白龙落入自家院中。奇梦惊扰,全无睡意,索性穿衣离榻以为早膳。其女亦随之。老太欲院中取柴,女争去,母不允。母女争执,老太遂以梦中事于女,女曰:“吾亦也”。
母女同去院中取柴时,发现自家柴草垛中蜷卧一人,饥饿之,抖不停。细审视之,为十五六岁英俊少年,眉清目秀,气宇不凡,似为落难逃脱至此。老太遂将屋中。自从何来、意欲何往,少年不愿多讲,老太不加多问。自此,少年滞留家中,伴随春耕夏作秋收,复年。
少年与姜家女同妙龄,日久生情,遂成青梅竹马。长成,乡人撮合成婚,遂成一户。男子承认姓朱,名廷器。为永志婚配奇缘,姜家庄子名称亦改曰朱家埠。
婚后夫妻二人生四男,取名宽、亮、全、江。其后,宽生二子,朝宝、朝臣。朝宝后人几经辗转,至该市油坊村落业。朝臣无后。亮生子朝相,后代于柳沟店子立村。全生朝佐,后裔在朱家埠。江生二子名云程、云龙,二人之后代亦在朱家埠至今。
该支族人清代三修族谱,时间、地点均模糊不清。自言由“北京后宰门、镇粤将军,嘉靖年间来青州府诸城王府庄,后遇抄家灭门事,辗转到姜家庄云。”查明史及青州府、安丘县地方志,镇粤将军、诸城王府庄、嘉靖期来诸城者等,皆虚无。谱语隐幽曲晦,先祖故事亦未入谱。
余勘,该支族人乃衡藩后裔。衡藩邵陵王之郡王府近主国衡王府后宰门,邵陵王厚煃有三子,长载增,袭邵陵封。仲载垙,封镇国将军。季载坯,封镇国将军。目前已知仲子载垙后裔在青岛。季子载坯尚待考。
大明衡藩邵陵王世系表:

改革开放以来,随着社会经济文化发展,衡藩后裔族人中各支系相继续修了家谱。最近几年,他们又在朱猷武、朱先波,朱友明、朱法起、朱华昌⑦等族人带动下,组织成立了“衡王府家族事务管理联合会”,在整理并编纂出版《大明藩封青州衡王府朱氏宗谱》,并以族人为主体倡导成立了“衡王府文物保护与文化传承协会”,致力于衡藩遗存之陵寝、建筑、文物、典籍之确认、保护、收藏与王府非物质文化遗产传承,使之与当代青州市经济建设转型升级及大文化、大旅游开发建设相配合,促进古城青州特色小镇建设。造福青州市民与衡府后裔。
------------------------------------------------
注:
① 海岱七子:冯裕、杨应奎、陈经、黄卿、刘渊甫、刘澄甫、石存礼七人。嘉靖年间于青州组“海岱诗社”。定期集会,诗词唱和,创作颇丰。后辑成《海岱会集》十二卷,收诗词七百四十九首。
② 衡恭王楷书《陋室铭》,在中国嘉德国际拍卖有限公司二〇〇六年秋季藏品拍卖会上以十八点七万元人民币成交。
③ 安致远(1628-1701年),字静子,别号拙石老人,青州府寿光县人,自幼聪慧勤学,精通经史,颇有才名。18岁中秀才,27岁选拔贡,后应举屡试不中,遂弃科举,乡辟“自俎园”,建“晚读堂”,与子安蒖以诗文自娱。时友安丘张杞园称其“书未尝须臾离手,倦而就卧,亦必挟册,睡去便坠枕旁,醒后复纵观”,又称其“暮年学日富,名誉日起,世皆趣而悦之。长歌短吟,若顺风以呼,碑版卷轴,不胫而驰四方;自山以东,无不知有静子先生者。”安致远在当时社会享有很高声誉。其著作《玉硙集》、《纪城文稿》《纪城诗稿》、《吴江旅啸》等均收入四库全书中,而以《青社遗闻》最负盛名。
④ 清人在崇祯时,逢冬必寻机入中原抢劫衣食财物,大规模有五次:崇祯二年、七年、九年、十一年、十五年。“青州保卫战”为十五年(1642年)冬,清室郡王阿巴泰率兵10万,从界岭口毁墙而入,抢掠河北、山东。次年春转攻山东,克武城、临清诸镇,抵兖州,鲁王朱以派被俘自杀,鲁藩乐陵、阳信、东原,安丘、滋阳等诸王及理府事宗室者千人被俘斩首。清军自兖州分兵两路,一路窜莱州、登州、海州,一路驰莒州、沂州。去莱登者中途掠青州,遂有青州保卫战。此后两翼兵马经河北返塞外,先密云会合,五月出关。此次历时八月,掠走黄金1万2千3百50两、白银2百20万5千2百70两、珍珠4千4百40两,各色绸缎5万2千2百30匹,缎衣和裘衣1万3千8百40领,貂狐豹虎等皮500余张,俘人口36万9千人,驼、马、骡、牛、驴、羊共计32万1千余头。
⑤《明清史料》丙编,第三本,第二七四、二八二页。
⑥ 颜神镇,即现在博山地区,历史悠久。元至元二年(1336年)置颜神镇,属益都路益都县。明代属青州府益都县。清雍正十二年(1734年)首设县建制,称博山县,县府在颜神镇。颜神镇于解放后易名域城人民公社,后改域城镇。
⑦ 朱猷武,衡藩齐东王后裔,潍坊市临朐县人,研究员,潍坊学院党委书记、副校长。朱先波,衡藩玉田王后裔,寿光市孙集街办呙宋台人,山东驻西安蔬菜种植技术专员。朱友明,衡藩邵陵王后裔,青岛黄岛泊里镇季家村,青岛泰发集团出口部经理。朱法起,衡藩齐东王后裔,青州市王坟镇王坟村村长、镇党委委员、市人大代表,环华食品有限公司董事长。
(作者:朱华昌,衡藩玉田王后裔,淄博市临淄区齐都镇人,曲阜师范大学史学学士,对外经济贸易大学国际经贸研究生、经济学硕士,潍坊大学兼职教授。《中华朱氏网》发起人之一)











