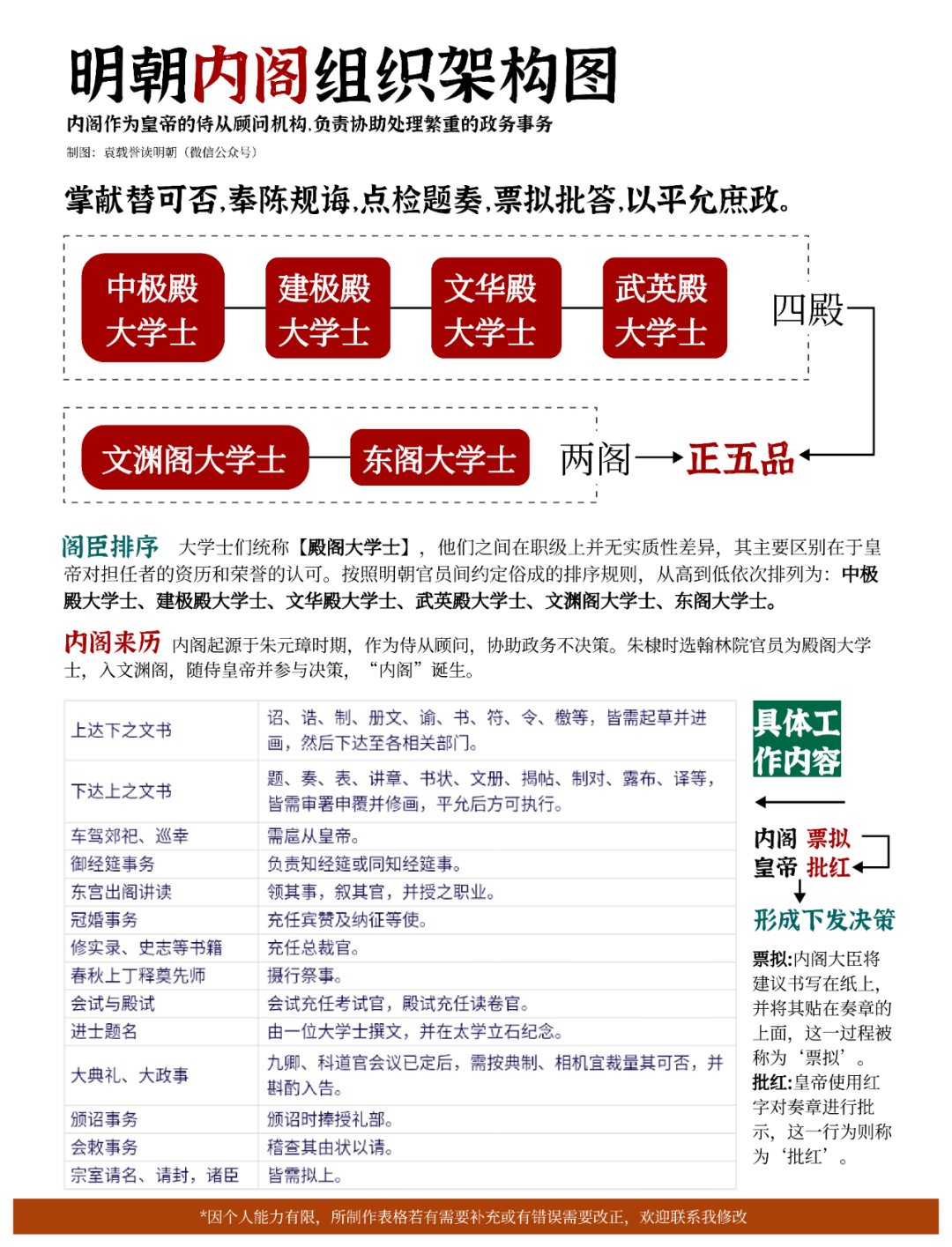
明朝内阁始于朱元璋时期,最初为侍从顾问,协助政务但不决策。朱棣时,选翰林院官员为殿阁大学士,入文渊阁,随侍皇帝并参与决策,内阁由此诞生。
(在浏览器中打开,点击可放大)
明朝内阁组织架构图
因一直是皇帝的私人秘书团队,内阁大学士品级不高,仅正五品。后来,内阁成为实权团体,很大程度上是因为各部尚书兼任阁臣。
明朝大学士们统称【殿阁大学士】,他们之间在职级上并无实质性差异,其主要区别在于皇帝对担任者的资历和荣誉的认可。
按照明朝官员间约定俗成的排序规则,从高到低依次排列为:中极殿大学士、建极殿大学士、文华殿大学士、武英殿大学士、文渊阁大学士、东阁大学士。
内阁具体工作流程为:内阁负责票拟,随后皇帝进行批红,最终形成决策文件,并下发至以六部为代表的政府行政机关。
明朝内阁的工作内容大致可以分为以下几个方面:
文书处理:上达下的文书,如诏书、诰命、制度文件等,都需要内阁起草并审核,然后下发到相关部门。
下达上的文书,如题本、奏章、表文等,内阁需要审查、签署并修改,确保无误后才能执行。
随侍皇帝:在皇帝进行郊祀、巡幸等重要活动时,内阁成员需要随侍左右。
经筵事务:内阁负责经筵(皇帝讲经论史的活动)的相关事务,如知经筵或同知经筵事。
东宫事务:对于东宫(太子居所)的出阁讲读等活动,内阁需要领导并安排相关官员和职责。
冠婚事务:在皇室成员的冠礼和婚礼上,内阁成员需要充当宾赞及纳征等使。
修书事务:内阁还负责修撰实录、史志等书籍,并充任总裁官。
祭祀事务:在春秋上丁释奠先师的祭祀活动中,内阁需要负责祭祀事务。
考试事务:会试时,内阁成员充任考试官;殿试时,则充任读卷官。
进士题名:进士题名时,由一位大学士撰文,并在太学立石纪念。
大典礼、大政事:对于九卿、科道官会议已定的大典礼、大政事,内阁需要按典制、相机宜进行裁量,并斟酌后告知皇帝。
颁诏与会敕事务:颁诏时,内阁需要捧授礼部;会敕时,则稽查其由状以请。
宗室与诸臣事务:对于宗室请名、请封以及诸臣请谥等事务,内阁都需要进行拟上处理。
(信息来源:袁载誉)
世界朱氏网编辑部
2024年7月25日
同一个世界,追求不同的境界,世界朱氏网追求:创新、文明、祥和、拼搏!
(有事找站长,支持世界朱氏网,长按扫码)
寻根问祖,查找家谱,就上朱氏家谱库,联系微信:19819884266。

寻根问祖、编修家谱,传播朱氏文化,品“中华朱氏酒”、“朱府囍酒”。济南炎黄朱氏文化传媒有限公司,19819884266。













