陈清慧:《明史·艺文志》宗室集部著述考补
来源:管理员 | 上传者: 中华朱氏网 | 2023/04/12|浏览量:1098
陈清慧
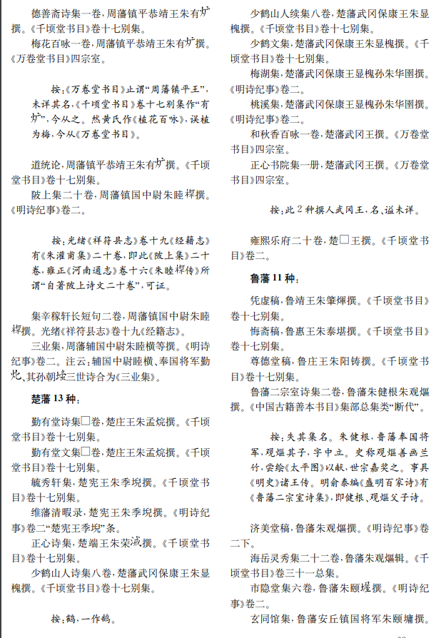
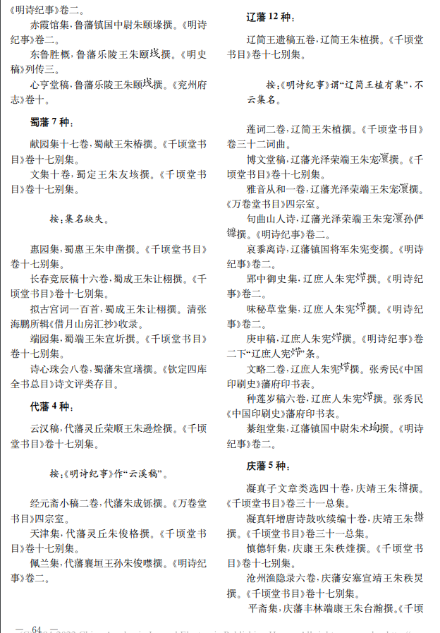
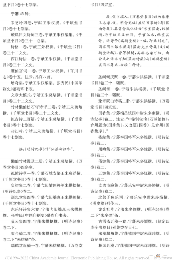
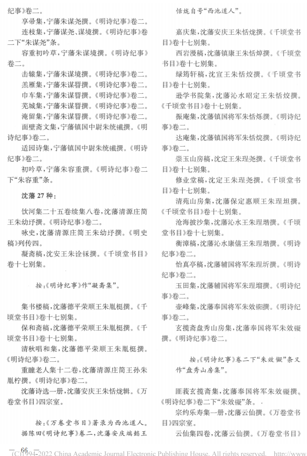
摘要:《明史·艺文志》集部云“各藩及宗室自著诗文集,已见本传,不载”,然考之本传,儿无所录,故《明史》传、志之间在内容编排上有较大的疏漏之处。而其他文献资料所载明代宗室集部著述凡196 种,可补《明史·艺文志》集部之缺。
关键词《明史》 艺文志 明代亲藩 宗室文化
(推荐:点击右上角的...,用浏览器打开,可以放大本文)









(中华朱氏网转录,2023年4月12日)
(有事找站长,支持中华朱氏网,长按扫码)
寻根问祖,查找家谱,就上朱氏家谱库,联系微信:19819884266。

寻根问祖、编修家谱,传播朱氏文化,品“中华朱氏酒”、“朱府囍酒”。金世佳和商贸有限公司总经理朱华情,19819884266。

