朱姓寻根
朱姓源起
朱姓流布
历史专题
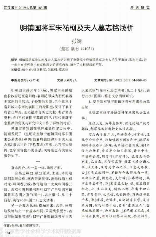
明镇国将军朱祐柯及夫人墓志铭浅析
明英宗正统元年(1436),襄宪王朱瞻塔由长沙府迁至襄阳府,襄阳随即成为明代襄藩王家族的世居地,子孙繁衍相继。至今耸立于襄阳城内东南的襄阳王府绿影壁,见证了襄王府昔日辉煌。王先福结合历史文献、考古调查资料,在《明代襄阳王墓调查》、《明代襄藩王室墓葬的发现与研究》F文中作了详细的考证。 襄阳市博物馆在整理藏品档案过程中,清理发现了《皇明宗室镇宁府镇国将军东圃朱公墓志铭》和《明故赛府镇国将军王夫人墓志铭》墓志拓片(下称墓志)四张,志石不知所终,文字内容也不见著录,现将墓志有关情况报告如下。
2022-03-04
明代鄱阳朱坦公
鄱阳朱氏中有名人朱坦公,因朱坦公是虹桥朱氏即永修县人,生于明永乐初,永乐末进士,官兵部、工部主事,因受本县籍朝廷尚书魏源打压,辞陛归田,于明景泰(1452)与兄朱埜创修巜虹桥朱氏宗谱》,字派从其父辈启用:乾坤毓秀起英才…;朱坦为坤字派。
2022-02-24
费县朱氏文化之旅
(山东)费县朱姓,基本上都是一个家族。始祖名叫朱兴,原籍江苏省睢宁县,元代迁至费县,先居埠下街,后迁县城西门里,也就是仰圣门附近。明代朱氏第六代朱一之在西门时创修了天齐庙,现在银杏花园的那棵古银杏树,就是在天齐庙所种植。这段历史,在清代的《朱氏家谱中》有明确记载。 经过600多年的发展,朱氏家族已经成为费县的名门望族。随着人口的增多,朱氏后人陆续迁出县城,开枝散叶,据《朱氏族谱》记载,迁出县城的朱氏族人,分布在固县、棠林、甘田庄、阳田、马营、曹车、皇城、南京庄、东新安、康泰庄、白茧场、利涧、楼子峪、荣和庄等地。
北宋朱光庭家族
朱光庭(公元1037—1094年),又名朱道古,字公掞,河南偃师(今洛阳偃师区)籍人,自幼聪颖过人,少从理学家孙复学习《春秋》,又问学于一代名儒胡瑗,后从儒客大家二程(程颢和程颐)学习,为二程门人。嘉佑二年(公元1057年)登进士第,初授万年县主簿(主簿:掌管文书的佐吏),后历任修武、垣曲等四县县令,口碑堪佳,时人称“明镜”。 后,朱光庭奉诏入京,获宋神宗(公元1067—1085年在位)召见。在谈到朝廷大政时,光庭直言不讳地指出:陛下更张法度,推行变法措施,臣下奉命施行,有些措施效果良好,有些产生了很坏的影响。如果能废除那些造成坏影响的措施,实为天下之幸。
2022-02-21
河南郑州朱屯迁平顶山叶县朱氏
河南平顶山叶县朱氏字派:树芳德培心,田克承祖训,守纲常尚道,学丕启家声。横批是:紫阳旧家。 作为朱家的子孙,我感到无比的荣幸和自豪,喜欢探访民俗文化、历史渊源,尤其是自己故乡相关,因此小时候常听村老人讲字派是清朝三位秀才新修的,至今约二百六十年余。现在我们这里最高是{芳}字,最小是{克}字。访村族老人{树}字上面字派都不知道,有人说树字以上老人名字中间带有:hong宏,jin金,二字。(字不详谐音)也有可能迁移过来没有按照字派起名。
2022-02-20
朱氏轩辕帝到入川始祖怀仁公本支历代祖先世系图
朱氏轩辕帝到入川始祖怀仁公本支历代祖先世系图 1世 2世 3世 4世 5世 6世 7世 8世 9世 10世 皇帝 昌意 颛顼 卷章 黎 吴回 陆终 晏安 敬节 季钟 少昊 11世 12世 13世 14世 15世 16世 17世 18世 19世 20世 临华 有繁 鸿贤 少典 大修 牧勤 莊寅 伯嗣 修务 季萌 21世 22世 23世 24世 25世 26世 27世 28世 29世 30世 共和 丙源 餘 宜生 寅 伯祥 丁 仁 保康 闻 31世 32世 33世 34世 35世 36世 37世 38世 39世 40世 明德 真年 大於 臣 朝献 辛乙 丙寅 弼 傅良 亨 41世 42世 43世 44世 45世 46世 47世 48世 49世 50世 浑皇 吉灵 陇泽 时兢 谆 善荫 盛 臺菁 履贤 曹挟 轩辕皇帝祖派传至此四十九代只叙本支未及旁支,因代远年没并列公之事实配氏年纪葬所亦难查核,故不备载 邾国受封始祖 1世 2世 3世 4世 5世 6世 7世 8世 9世 10世 曹挟 節 盈 元 美 华英 佗 父何 伯通 乔 费夫人 卫敬姬夫人 鲁穆姬夫人 纪懿姜夫人 莊羊夫人 宋宣子夫人 蔡寅姬夫人 杞伯姒夫人 杞文姒夫人 鲁淑姬夫人 11世 12世 13世 14世 15世 16世 17世 18世 19世 20世 夷年 友 於道 仪文 克 瑣 玉阑 蘧除 貜且 牼 敬嬴夫人 齐定姜夫人 郑孟姬夫人 卫贞姬夫人 郑伯姬夫人 声姜夫人 鲁莊姬夫人 曹共姬夫人 季姜夫人 陈穆嬀夫人 21世 22世 23世 24世 25世 26世 27世 28世 29世 30世 华 穿 益 夷 极 相 扄 啓康 徽 普通 蔡少姬夫人 晋文姬夫人 齐肃姜夫人 滕伯姬夫人 杞宣姒夫人 蔡少姬夫人 蔡成姬夫人 曹孟姬夫人 卫元姬夫人 曹挟公自周武王封之于邹,国号为邾,相传至烈公共二十九君八百二十九年,为楚所灭奔大梁城其子普通公去邑为朱 大梁城开基始祖 1世 2世 3世 4世 5世 6世 7世 8世 9世 10世 普通 丙 奇源 范孺人 李孺人 辰 亥 鸿嘉 熺平 权 横 騅孺人 騅孺人 冯孺人 騅孺人 祈孺人 彬 智 向孺人 安 晋 元仁 宜 候孺人 巫孺人 申恭人 李安人 良 越 荣 李安人 陈安人 萧安人 乐 英 武 后世居无锡县 蒙孺人 莊 映华 丕孺人 建宁 疆茂 翟孺人 11世 12世 13世 14世 15世 16世 17世 18世 19世 20世 荣 丰 暚 李夫人 张孺人 暎 昕 新 恬 张夫人 洪 纯 超 子孙居济北 程恭人 龙夫人 斌 尚廉 啓之 徹 買臣 安国 邑 奭 荣 魏恭人 韩恭人 薄夫人 晁孺人 蒯夫人 郄恭人 贾恭人 霖 安阜 钱恭人 乐 张安人 其后未详 普通公去邑为朱,自大梁开基晋公徙居西河至奭公共二十世,奭公长子荣公始迁江南沛县为江南开基祖 子孙遂世居焉 江南开基始祖 1世 2世 3世 4世 5世 6世 7世 8世 9世 10世 云(荣) 祐 辅 晖 番 冕 元 未详 吕安人 耿夫人 唐夫人 窦夫人 郭夫人 徐夫人 浮 兴 寓 雋 治 然 桓 郇夫人 卢恭人 桓夫人 潘恭人 滕夫人 11世 12世 13世 14世 15世 16世 17世 18世 19世 20世 桓 永 通 徙居江右袁州 顾夫人 陆恭人 绂 羣 俊 峤 琨 义 序 龄石 德文 骏 宗夫人 乐夫人 谢安人 廋恭人 殷安人 吴夫人 桓夫人 王夫人 谢夫人 岳 王孺人 熿 子孙居麻城 21世 22世 23世 24世 25世 26世 27世 28世 29世 30世 骏 彧 昱 虎臣 子孙居凤阳 宋夫人 萧恭人 杨夫人 準 亮 异 栋 淑元 彦谦 瑶 勋 元壔 耿夫人 高夫人 王夫人 尚南仙公主 房夫人 贾夫人 刘恭人 梁恭人 陈夫人 苏夫人 31世 32世 33世 34世 35世 36世 37世 38世 39世 40世 元壔 敬则 瑗 未详 裴孺人 许夫人 瑸 仲先 子孙居绍兴 张夫人 璞 安範 崇元 怀瑜 未详 桓淑人 窦夫人 楮恭人 怀璟 仪光 甫祐 延龄 克融 涵 李孺人 辛安人 陆恭人 柳安人 李夫人 安恒 未详 41世 42世 43世 44世 45世 46世 47世 48世 49世 50世 涵 宏 未详 泰 未详 全 未详 怡 瓖 子孙居婺源李村搭子树下又号小南京 郭淑人 江南开基始祖云公仕汉成帝为槐里令有冒死进谏的典故,所以有折槛堂的堂号,因居江南沛县又有沛国堂称谓 徽州开基始祖 1世 2世 3世 4世 5世 6世 7世 8世 9世 10世 瓖 儼 焕章 道远 维则 勋 维则子孙居浙江会稽 李夫人 杨夫人 赵孺人 艾孺人 恭人 猷 汪孺人 维甫 振 绚 森 松 熹 程夫人 汪夫人 汪夫人 程安人 祝夫人 拔 子孙居赣州 黄夫人 生四子未详 普通祖大梁城开基云祖江南开基瓖公徽州婺源开基至此七十三代 振公命更名世序:天子本详明文武庆安宁一宗承大谱末世实公卿。二十世,子孙周而复始 森公葬时开矿三尺得石碑云:末有个子孙聪明胜似孔子。(此预言说的就是森公孙子熹公)熹公谥号文 谥号文称文公 建阳开基始祖熹公江西开基始祖铨公陕西开基始祖栋一公湖广开基始祖义公 1世 2世 3世 4世 5世 6世 7世 8世 9世 10世 熹 塾 鑑 浚 子孙居建阳考亭 刘夫人 李夫人 徐夫人 繁尚公主 埜 钜 绳祖 未详 埜公居婺源 郑恭人 刘孺人 铨 涛 由庐陵城上巷迁古巷清塘。未详 欧阳恭人 程夫人 沅 子孙居泗州 章夫人 沼 栋一 灿 义 谅 贵 怀仁 周夫人 汪宜人 聂夫人 费夫人 张孺人 王夫人 湛夫人 赵夫人 宝 怀纲 乐孺人 徐孺人 蔡孺人 怀玉 樑一 熠 樑一公子孙居陕西咸阳 郭夫人 焕 胡夫人 椿一 子孙居江右宁江府清江县 高夫人 沈夫人 三人俱未详 桂一 子孙居广西临桂县 刘夫人 俱未详 铎 未详 在 銍字子成 在公子孙居建阳 胡恭人 鋐字子英 鑄字子鼎 熹公字元晦号晦菴谥号文公南宋著名理学家享祀孔庙。因公掌紫阳书院称紫阳先生子孙有以为郡者又白鹿堂 铨公字端常百六郎,开禧二年进士以武功授庐陵 ,爱江西庐陵风俗仁美移家于城北上巷 沼公字扬桓号元圭,辞官后于庐陵北乡建一峨溪书院 ,造就文人学士不可胜数 栋一公字至元号尚隆千一郎湻祐四年进士为陕西咸阳尹 以元人之难阻隔家乡,子孙遂从而世居 义公明太祖敕封铁传世袭长官,历建武功 元末从戎阿鲁系湖广黄州府麻城县安乡南坪 入川始祖 1世 2世 3世 4世 5世 6世 7世 8世 9世 10世 怀仁 良弼 龙 居仁怀县 涂孺人 吴孺人 王孺人 虎 普寿 白政 罗孺人 袁孺人 孺人 白通 廷祥 鲁孺人 孺人 廷祯 时亨 玄 太贵 维朝 何孺人 马孺人 李孺人 苏孺人 维政 维周 维商 维汤 荣(云)贵 维经 时聘 孺人 廷序 孺人 白删 孺人 普龄 因乱世抽丁 公更姓为胡,即三台屋基上手地名胡湾,子孙居此至今仍姓胡 孺人 象 李孺人 怀纲 良俗 袁孺人 怀玉 仕明为吏部天官 何夫人 本支迁居祖 曹挟公 封山东鄒县 普通公 迁魏之大梁城 晋公 迁河西之地 云公 迁江南沛县 瑶公 迁睢州之地 瓖公 迁徽州婺源县 熹公 迁建阳考亭 埜公 仍迁婺源县 铨公 迁江西庐陵 栋一公 迁陕西咸阳府 义公 迁湖广麻城县 怀仁公 迁四川江津县 玄公 避居贵州仁怀县 别支迁居祖 武公 迁无锡县 与晋公之子元仁公同辈 超公 迁济北之地 与斌公之子尚廉公同辈 通公 迁江右袁州 与绂公之子羣公同辈 熿公 迁麻城县 与琨公之子义公同辈 虎臣公 迁凤阳府 与凖公之子亮公同辈* 仲先公 迁浙江越州 与璞公之子安范公同辈 维则公 迁浙江会稽 与道远公次子维甫公同辈 拔公 迁赣州 与维甫公长子振公同辈 纬公 迁泾县 发公 迁耒阳县 举公 迁歙县 鑑公 居建阳考亭 与熹公之子埜公同辈 钜公 居建阳考亭 与埜公之子铨公同辈 涛公 迁清塘 与铨公三子沼公同辈 沅公 迁泗州 与铨公三子沼公同辈 銍公 居建阳考亭 与埜公之子铨公同辈 鋐公 居建阳考亭 与埜公之子铨公同辈 鑄公 居建阳考亭 与埜公之子铨公同辈 椿一公 迁江右清江县 与栋一公同辈 桂一公 迁广西临桂县 与栋一公同辈 龙公 迁贵州仁怀县 与虎公象公同辈 分支谱中未上列者 奇源公 丙公之子 与辰公之子亥公同辈 疆茂公 建宁公之子 与熺平公三子安公同辈 横公 权公长子 与安公长子晋公同辈 彬公 权公次子 与安公长子晋公同辈 映华公 莊公之子 与安公长子晋公同辈 武公 英公之子 与安公长子晋公同辈 暚公 丰公长子 与洪公之子斌公同辈 暎公 丰公次子 与洪公之子斌公同辈 昕公 丰公三子 与洪公之子斌公同辈 恬公 新公之子 与洪公之子斌公同辈 超公 纯公之子 与斌公之子尚廉公同辈 霖公 奭公之子 与奭公长子荣(云)同辈 兴公 浮公之子 与祐公之子辅公同辈 通公 永公之子 与绂公之子羣公同辈 熿公 岳公之子 与琨公之子义公同辈 虎臣公 昱公之子 与準公之子亮公同辈 瑗公 敬则公长子 与敬则公三子璞同辈 仲先公 瑸公之子 与璞公长子安范公同辈 安恒公 璞公次子 与璞公长子安范公同辈 怀瑜公 崇元公长子 与崇元公次子怀璟公同辈 宏公 涵公长子 与涵公四子怡公同辈 泰公 涵公次子 与涵公四子怡公同辈 全公 涵公三子 与涵公四子怡公同辈 勳公 维则公长子 与维甫公之子振公同辈 猷公 维则公次子 与维甫公之子振公同辈 铎公 埜公三子 与埜公之子铨公同辈 绳祖公 钜公之子 与铨公之子沼公同辈 熠公(耀) 樑一公长子 与栋一公之子灿公同辈 焕公 樑一公次子 与栋一公之子灿公同辈 良俗公 怀纲公之子 与怀仁公之子良弼同辈 以上人名年殁配氏未详 :1941年版长房族谱中第3页和苐93页相对照:发现“创祖”一支在入族时字辈推祘有误。故此这次另列于后 9世 10世 11世 12世 14世 15世 16世 17世 绂 创 一龙 攸明 子林 学愈 继尹 良祠 继位 良位 继秀 继杰 学通 继璉 良登
2022-02-07